一、生活污水处理核心技术介绍
生活污水处理的目标是去除水中的污染物(如有机物、悬浮物、氮、磷等),使其达到国家或地方的排放标准。目前主流的技术可分为以下几类:
1. 生物处理法(核心技术)
这是污水处理中最关键、最经济的环节,利用微生物的新陈代谢作用降解污染物。
活性污泥法
原理: 将污水与富含微生物的活性污泥混合曝气,微生物将有机物分解为CO₂和H₂O。
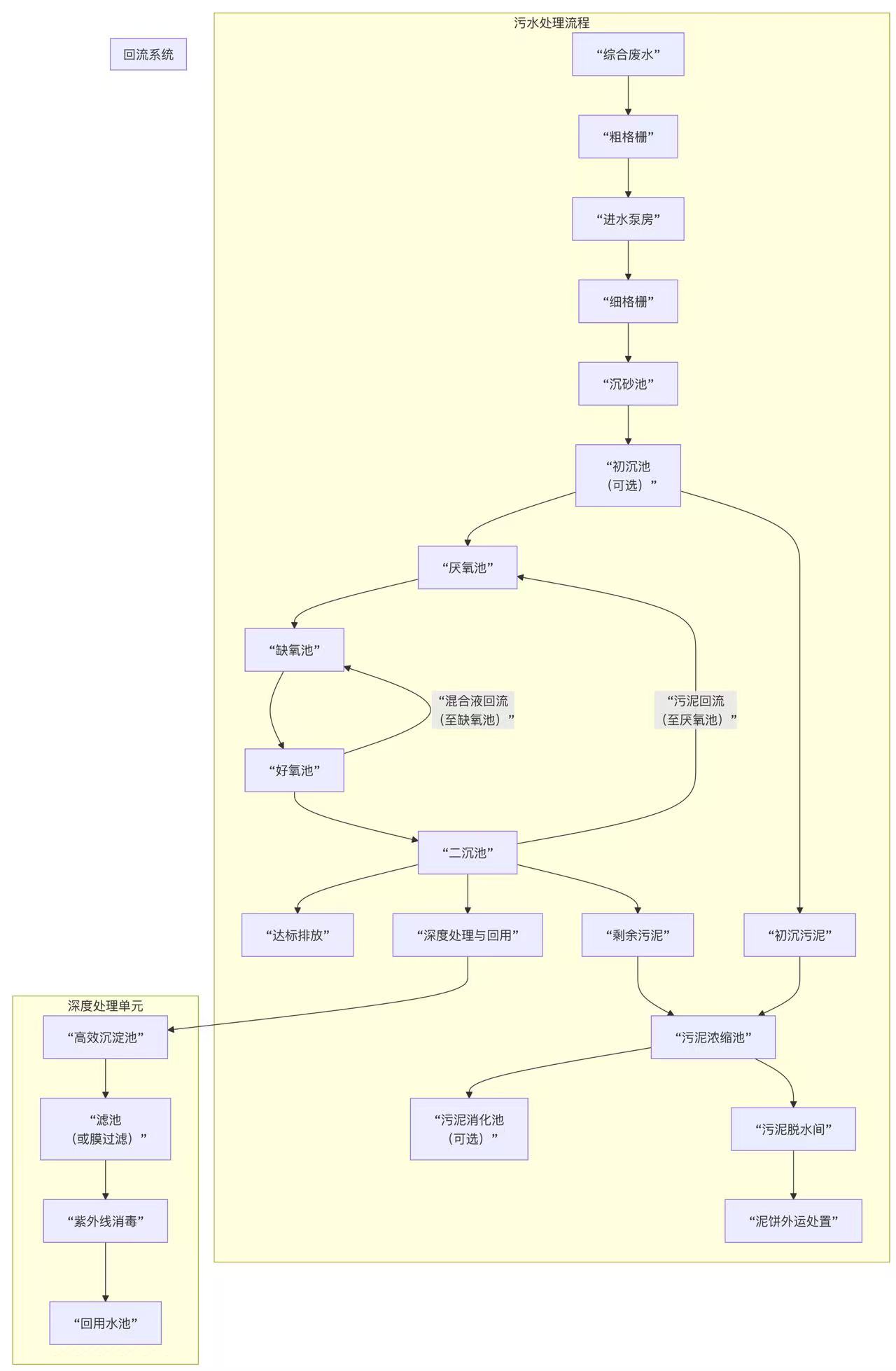
常见变种:A²/O工艺(厌氧-缺氧-好氧): 目前应用最广泛的工艺之一,能同步高效去除有机物(BOD/COD)、脱氮、除磷。
SBR(序批式活性污泥法): 在一个反应池中按时间顺序完成进水、反应、沉淀、排水、闲置等所有工序,流程灵活,占地省。
氧化沟: 一种改良的活性污泥法,流程简单,运行稳定,抗冲击负荷能力强。
MBR(膜生物反应器): 将生物处理与膜分离技术结合,用超微滤膜替代二沉池,出水水质极好,可直接回用,占地小,但膜成本和运行费用较高。
生物膜法
原理:微生物附着在填料(如塑料、纤维)表面形成生物膜,污水流经时,污染物被膜上的微生物分解。
常见形式:
生物接触氧化法: 池内设置填料,曝气系统提供氧气。处理效率高,管理方便,适用于中小型污水处理站。
MBBR(移动床生物膜反应器): 填料在池内随水流自由移动,兼具活性污泥法和生物膜法的优点,池容利用率高。
2. 物理化学法
通常作为预处理或深度处理单元。
· 格栅: 去除大块悬浮物和漂浮物。
· 沉淀/气浮: 依靠重力或微气泡去除水中比重不同的小颗粒悬浮物。
· 过滤: 使用砂、活性炭等滤料,进一步去除微小悬浮物和部分溶解性有机物。
· 消毒: 使用氯、紫外线(UV)、臭氧等方法杀灭水中的病原微生物,确保出水卫生安全。
二、典型工艺流程设计(以A²/O工艺为例)
这是目前城镇污水处理厂和大型社区污水处理站最常用的工艺之一,因为它能高效地同步脱氮除磷。
下图清晰地展示了A²/O工艺的完整流程:
